安森美(onsemi)最近推出一款100 W USB PD參考設計,此設計支持PD 3.0、PPS,最大輸出功率100 W,在115 VAC和230 VAC的平均能效達到92%,滿載能效超過92%,外形小巧僅65 mm x 65 mm x 28 mm,適用于手機快充、筆記本電腦等應用。

圖1:100 W Type-C PD適配器方案外形
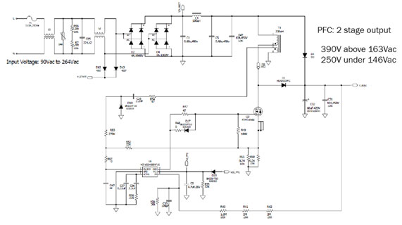
該方案采用NCP1623A 功率因數校正(PFC)控制器、NCP1343多模式高頻準諧振(QR)反激式PWM控制器、NCP4307同步整流控制器、結合FUSB15101支持可編程電源(PPS)的USB Type-C PD 3.1電源控制器,交流輸入電壓范圍90 V到264 V,輸出電壓范圍3.3 V到21 V。
其中,NCP1623A基于創(chuàng)新的谷底同步頻率反走(VSFF),重載條件下工作在臨界導通模式(CrM),輕載時進入非連續(xù)導通模式(DCM),確保在各種負載下都提供極高能效。NCP1623A提供兩級輸出電壓:當輸入低于146 VAC時輸出250 V,輸入高于163 VAC時輸出390 V,其跟隨器升壓能力還大大提高低壓時的能效, 相比較傳統(tǒng)固定輸出,在低壓可提高PFC效率1.5~2%。
NCP1343集成功率擴展模式(PEM),在低壓輸入、20 V輸出時,0到滿載負載突變情況下,在PFC沒啟動之前可進入CCM模式來減小初級峰值電流,最小化變壓器尺寸和PFC輸出電容, 相比較傳統(tǒng)的QR控制器,在滿載時可降低25%的初級峰值電流。跳周期模式(quiet-skip)最小化可聞噪聲。
NCP4307的自供電能力和雙Vcc引腳配置選項,使得在低輸出時省去外部Vcc電路,也可配置為高邊或低邊工作。

圖2:電路原理圖(PFC部分)

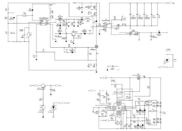
圖3:電路原理圖(PWM和協(xié)議部分)
提高工作頻率可縮小電源尺寸,該設計在264 VAC、滿載的情況下,頻率達190 KHz,還可驅動氮化鎵(GaN)以進一步提高開關頻率,降低損耗。
除了高能效和小外形的優(yōu)勢,該100 W USB PD參考設計還集成豐富的保護功能,包括過壓保護(OVP)、過流保護(OCP)、短路保護(SCP)、開環(huán)保護等,提供高可靠性。
能效測試
我們測試了該100 W USB PD適配器參考設計在115 VAC(藍色曲線)和230 VAC(紅色曲線)輸入電壓的平均能效和輕載(10%負載)能效,從下面曲線圖可看到都遠高于COC V5 Tier 2平均能效標準和COC V5 Tier 2輕載能效標準(紫色曲線),整個負載范圍內的待機功耗低于70 mW。

圖4:平均能效和10%負載能效遠超COC V5 Tier標準
性能測試
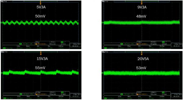
經測試,該100 W USB PD適配器參考設計在各種負載條件下的紋波和噪聲都低于60 mV,動態(tài)性能穩(wěn)定,EMI和熱性能優(yōu)良。

圖5:100 W USB PD適配器參考設計在90 VAC時的紋波

圖6:100 W USB PD適配器參考設計熱成像
總結
該100 W USB PD參考設計能效遠超COC V5 Tier 2標準,并具有高功率密度和高可靠性,顯著的優(yōu)勢包括:采用2級PFC輸出,提升低壓時的能效;當PFC開始工作在一定功率時,功率擴展模式(PEM)控制器支持向更大的功率轉換;相較于QR控制器,只需要68 uF PFC輸出電容,從而最小化電容器尺寸并降低成本。 |