| 當前位置:首頁->方案設計 |
|
| DRV8885 1.5A微步距步進馬達驅(qū)動方案 |
|
|
| 文章來源: 更新時間:2016/1/29 16:48:00 |
在線咨詢: |
| |
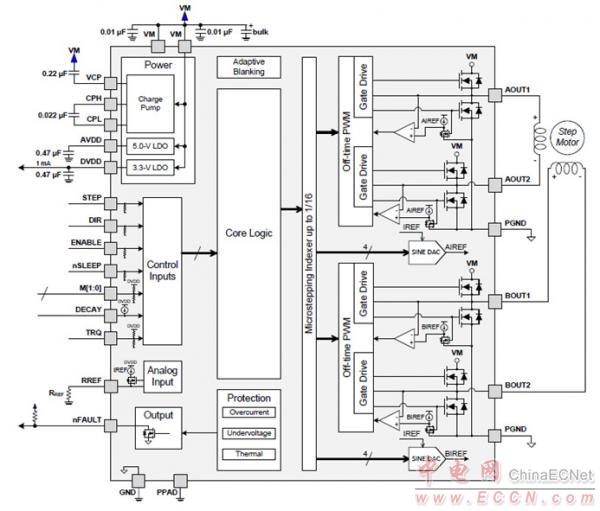
TI公司的DRV8885是集成了電流檢測的具有1/16微步距的1.5A步進馬達驅(qū)動器,包括兩個N溝MOSFET H橋驅(qū)動器,微步距分度器和電流檢測,滿刻度電流精度±6.25%,工作電壓8.0V-37V,主要用在多功能打印機和掃描儀,激光打印機,3D打印機,ATM,視頻安全照相機,辦公自動化設備,工廠自動化和機器人.本文介紹了DRV8885主要特性,功能框圖,應用框圖,以及評估板DRV8885 EVM框圖,電路圖,材料清單和PCB設計圖.
The DRV8885 is a stepper motor driver for industrial equipment applications. The device has two N-channel power MOSFET H-bridge drivers, a microstepping indexer, and integrated current sense. The DRV8885 is capable of driving up to 1.5 A full scale or 1.0 Arms output current (depending on proper PCB ground plane for thermal dissipation and at 24 V and TA = 25℃).
The DRV8885 integrated current sense functionality eliminates the need for two external sense resistors.
The STEP/DIR pins provide a simple control interface. The device can be configured in full-step up to 1/16 step modes. A low-power sleep mode is provided for very-low quiescent current standby using a dedicated nSLEEP pin.
Internal protection functions are provided for undervoltage, charge pump faults, overcurrent, short circuits, and overtemperature. Fault conditions are indicated by an nFAULT pin.
DRV8885主要特性:
PWM Microstepping Stepper Motor Driver
Up to 1/16 Microstepping
Non-Circular and Standard ½ Step Modes
Integrated Current Sense Functionality
No Sense Resistors Required
±6.25% Full-Scale Current Accuracy
Slow and Mixed Decay Options
8.0- to 37-V Operating Supply Voltage Range
Low RDS(ON): 0.86 Ω HS + LS at 24 V, 25℃
High Current Capacity
1.5-A Full Scale per Bridge
1.0-Arms per Bridge
Fixed Off-Time PWM Chopping
Simple STEP/DIR Interface
Low-Current Sleep Mode (20 µA)
Small Package and Footprint
24 HTSSOP (PowerPAD)
Protection Features
VM Undervoltage Lockout (UVLO)
Charge Pump Undervoltage (CPUV)
Overcurrent Protection (OCP)
Thermal Shutdown (TSD)
Fault Condition Indication Pin (nFAULT)
DRV8885應用:
Multi-Function Printers and Scanners
Laser Beam Printers
3D Printers
Automatic Teller and Money Handling Machines
Video Security Cameras
Office Automation Machines
Factory Automation and Robotics

圖1.DRV8885功能框圖

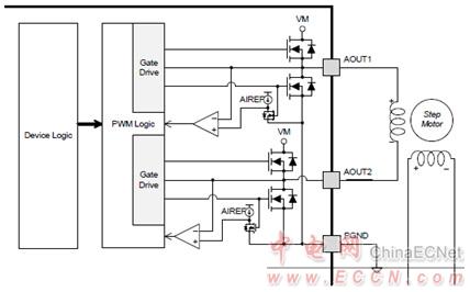
圖2.DRV8885 PWM馬達驅(qū)動器框圖

圖3.DRV8885應用框圖
評估板DRV8885EVM
The DRV8885 customer EVM is a platform revolving around the DRV8885, a medium voltage dual Hbridgedriver and highly configurable power stage. This device has been optimized to drive a single bipolarstepper with up to 16 degrees of internally generated microstepping.
The EVM houses an MSP430 microcontroller and an USB interface chip. The USB chip allows for serialcommunications from a PC computer where a Windows® application is used to schedule serialcommands. These commands can be used to control each of the device’s signals, and drive the steppermotor by issuing the step commands at the desired rate.
The microcontroller firmware operates using internal index mode.

圖4.評估板DRV8885 EVM外形圖

圖5.評估板DRV8885 EVM框圖

圖6.評估板DRV8885 EVM電路圖(1)

圖7.評估板DRV8885 EVM電路圖(2)

圖8.評估板DRV8885 EVM PCB設計圖(1)

圖9.評估板DRV8885 EVM PCB設計圖(2)

圖10.評估板DRV8885 EVM PCB設計圖(3)

圖11.評估板DRV8885 EVM PCB設計圖(4) |
| |
|
|
|
|
|
| |
|
| |
|
|